B2B商城APP软件解决了多商家入驻展示和销售的app软件。开发语言:php,数据库:mysql,根据需求确定独立部署还是分布式部署。
明腾APP系统软著登字第7187126号。
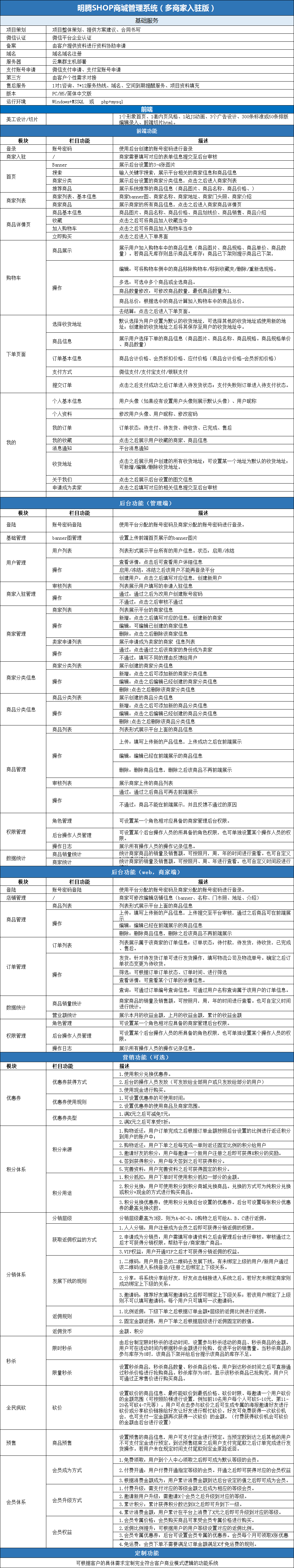
功能结构

展示图

功能说明

购买人天工作量说明:
甲方(购买方)购买乙方(平台方)的人天工作数量,代表乙方为甲方的项目应该付出总的劳动服务时间;乙方各岗位的工作只能依次进行,不能完全同时进行,且需甲乙双方相互配合;甲方购买的人天工作数量,不代表为乙方的交付时间,交付时间一般为甲方购买乙方产品时间的十五个工作日后;或双方另行商定交付时间。